projects:ggd:system_architecture
Table of Contents
System Architecture
Specification
- Components and Requirements, Author: Kevin, Date:15.02.2021, Version number?
Christian's View
- System Architecture, Christian, Date: 10.02.2021, Version Number?
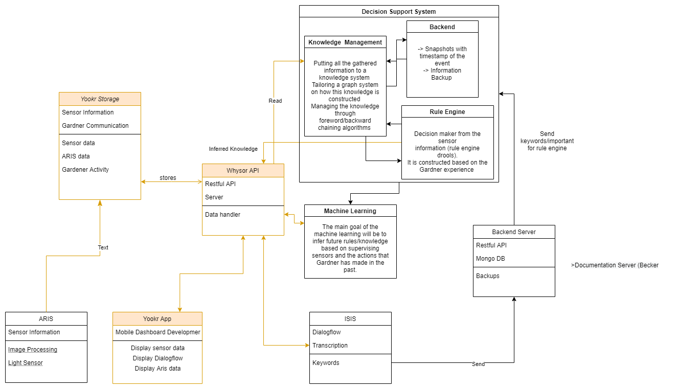
Fig.: System architecture showing the data flow between all components.
Yookr's & Whysor's View
Fig.: More detailed view on interoperability emphasizing components under responsibility of Yookr/Whysor.
Doku-Tool Web app not shown.
ISIS-IC Detail:
ISIS-IC's View
Dokutool detail:
Jan's & Fabian's View
HSRW Doku-Tool Architecture, 2021-02-10
Fig.: Focus on Docker deployment of Doku-Tool, interoperability with other components not shown.
Sarah's View
projects/ggd/system_architecture.txt · Last modified: 2021/02/16 14:53 by sarah


